您当前的位置: 首页 - 政务公开 - 便民提示

资格证书可以领了!沧州各地领取点公布→

发布日期:2024-05-09   来源:

沧州市2024年上半年第一批次教师资格认定已经完成,近期将发放教师资格证书。具体事宜通知如下:

一、发放时间和地点

1.发放时间:2024年5月7日至2024年5月15日(具体领证时间见附件)。

2.发放地点:申请人网报时选择证书邮寄的,请关注邮政快递信息,申请人网报时选择证书自取的,请到网报选择的县(市、区)确认点领取证书。(具体地址电话见附件)

二、领取证书要求及注意事项

1.现场领取证书时请携带身份证原件。本人不能领取,需他人代领的,提供申请人本人及代领人双方身份证原件和复印件。

2.证书领取时,请认真核对《教师资格认定申请表》中教师资格证书编号、个人信息等与教师资格证书是否一致,确认无误后,请将《教师资格认定申请表》妥善保存。

3.由于个人原因未能及时领取证书的,请与确认点工作人员联系,另行约定证书领取时间。


沧州市行政审批局
2024年5月7日



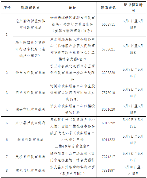
沧州市教师资格各县市区证书领取点

图片

图片

网站地图 |

主办单位:沧州市新华区人民政府主办 电话: 0317—3011402

网站标识码:1309020003 备案号:冀ICP备12021913号-1 沧公备13090202000208

违法和不良信息举报邮箱:xhqwxb2018@163.com 违法和不良信息举报电话0317-2163764

推荐使用1440*900或以上分辨率,并使用IE9.0或以上版本浏览器